
Apple recently launched the iPhone Air, the first smartphone in its new AIR series. Measuring just 5.64mm, it is the thinnest iPhone to date. iFixit’s teardown provides an in-depth look at the internal design, components, and repairability of the device.
iFixit iPhone Air Teardown
Design & Internal Layout
The teardown shows a major design shift in the iPhone Air: the center of the phone is primarily a battery, with the logic board positioned above it. This layout minimizes stacked components, allowing Apple to achieve a thin profile while reducing stress on the board. This design helps prevent bending issues that affected earlier slim iPhones.
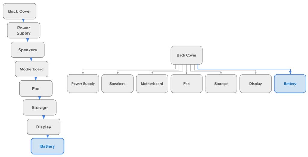
Repairability & Disassembly
iFixit highlights a flat disassembly tree, meaning parts do not block access to one another. Key components, including the battery and screen, are easily accessible. The device maintains modular parts and uses a clipped-and-screwed screen and back glass design, making reassembly straightforward.

Battery Features
- Capacity: 12.26 Wh
- Accessible via dual-entry back glass
- Metal-encased and mounted with electrically debonding adhesive strips for safe removal
- Shares the same cell as Apple’s MagSafe battery pack
- Accounts for 28% of total weight

The battery is easy to replace and safely removable, providing a practical approach for longevity despite its slim design.

Key Components
- A19 Pro SoC, C1X modem, N1 Wi-Fi chip
- Single rear camera
- USB-C port: modular, 3D-printed titanium housing, reduced material usage by 33%
- Titanium frame reinforces the center, while the top and bottom remain slightly more vulnerable
Durability & Strength
The titanium frame strengthens the center of the device. Bend tests indicate that the central section is robust, but the plastic antenna passthroughs at the ends are more susceptible. Overall, the phone is slim while remaining reasonably durable.

Repairability Score
- iFixit rating: 7/10
- Battery swaps are simple
- Modular components and accessible major parts
- Easy reassembly due to screwed and clipped design
- Apple’s repair manuals and parts availability support serviceability

The iPhone Air demonstrates, according to iFixit, that ultra-thin design does not preclude repairability. Apple’s engineering balances slim form factor, component efficiency, and modularity, making the phone accessible for maintenance while maintaining its structural integrity.
