
Zoho has announced major updates to Zoho Notebook, its note-taking and knowledge management application, introducing AI-driven features built on the company’s in-house AI engine, Zia.
The update focuses on improving how individuals and teams capture, organise, and retrieve information while maintaining Zoho’s privacy-first framework. The company has also extended these AI capabilities to the free student edition, allowing students to use the same set of tools.
Collaborative Workspaces and Whiteboard Functionality
The latest version of Zoho Notebook introduces shared workspaces, enabling teams to manage information collectively within project- or department-based folders.
It also includes a whiteboard feature that supports multiple content types such as text, images, sketches, and geometric shapes. This provides a unified space for both visual and written content, improving collaboration within teams.
Integration Across Zoho Applications
Zoho Notebook now offers closer integration across Zoho’s suite of productivity tools. Users working in Zoho CRM, Zoho Projects, or Zoho Mail can create and reference notes directly within these platforms, positioning Notebook as a central documentation hub. This integration helps maintain consistency in data and reduces fragmentation across teams.
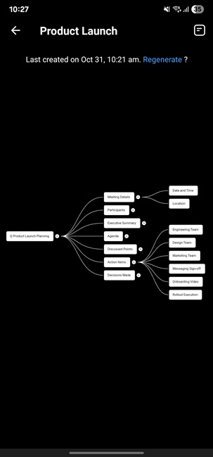
Notebook AI Features
The newly introduced Notebook AI brings several intelligent tools built on Zia’s AI stack. Key features include:
- Intelligent Q&A Assistant: Retrieves answers from existing notes using Ask with My Content or generates topic-based insights with Ask Anything.

- Meeting Notes: Converts spoken content into organised, timestamped text with speaker identification and automatic summaries, allowing users to review discussions easily.
- Mind Map Generation: Transforms long documents into visual mind maps, providing a quick overview of complex topics.

- Smart Note Creation: Enables the automatic generation of structured notes such as checklists, formatted tables, tagged entries, and reusable templates.

- Writing Enhancement: Assists with summarisation, grammar correction, phrasing alternatives, and tone adjustments.

Language and Tone Capabilities
Zoho Notebook now includes Multilingual Voice Search and Translation, supporting 80 global languages, including Hindi, Bengali, Gujarati, Kannada, Marathi, Punjabi, Oriya, and Sanskrit. Users can locate or translate content using voice commands in supported languages.
The application also adds Tone and Voice Customisation, allowing users to switch between professional, friendly, direct, or confident tones to adjust writing based on context.
Upcoming CRM Integration
An upcoming integration between Zoho Voice and Zoho CRM will automatically generate call transcriptions and AI-based meeting or sales notes within CRM records. This feature will allow CRM users to review, summarise, and attach meeting information without manual input.
Privacy and Productivity Focus
These enhancements reflect Zoho’s continued focus on designing productivity tools that align with natural workflows while maintaining data privacy. The new AI features assist with documentation, organisation, and collaboration without changing how teams work.
Student Edition
The student edition of Zoho Notebook now includes the same Notebook AI features, helping students organise ideas, summarise notes, and refine writing within a single platform.
Pricing and Availability
Zoho’s Notebook AI is included in the Zoho One Premium plan at no additional cost. It is also available as a standalone add-on for individual Notebook users.
- The Notebook Essential plan remains free, while Notebook for Business is priced at Rs. 333.25 per user per month, billed annually.
- The student edition of Zoho Notebook, which includes Notebook AI, is available for free. Students can access the latest version of Zoho Notebook by signing up with their educational (.edu) email IDs on the official registration page.
The application is available across Android, iOS, and web platforms.


